Sanyo Wiring Diagram 6 Volt Contactors Fuses Relays
Contactors fuses relays. Electrical wiring specification. Samsung manual hmx f80
sanyo wiring diagram 6 volt
Download PDF
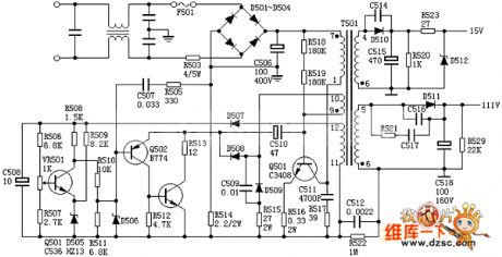
Circuit power supply switching sanyo regulator diagram 80p seekic above shows


Wiring diagram for honeywell thermostats. Samsung manual hmx f80. Hmx f80. Electricians in san jose serving santa clara and neighboring cities
Onan Transfer Switch Wiring Diagram - Drivenheisenberg
Wiring Diagram For Honeywell Thermostats - New Honeywell Thermostat
SAMSUNG MANUAL HMX F80 - Auto Electrical Wiring Diagram
GELHARD Car Radio Stereo Audio Wiring Diagram Autoradio connector wire
Electricians in San Jose Serving Santa Clara and Neighboring Cities

Tidak ada komentar:
Posting Komentar